シェアキャリ。業務経歴書をクラウドで管理。紙でのやり取りゼロに。
シェアキャリとは、IT業界、特にSES事業を行われている企業様、個人様に 必要な業務経歴書をクラウドで管理できるようにしたサービスです。
経歴書をクラウドで管理
シェアキャリ https://share-career.com
今までEXCEL,WORD、PDFで管理していた業務経歴書をシェアキャリはクラウドで一括管理できます。また、紙のやり取りが無くなるため、経歴書の紛失がなくなり、違うフォーマットで何度も作成するという手間が省けます。

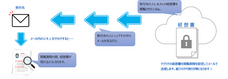
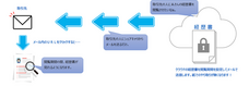
経歴書を取引先に閲覧していただく場合、シェアキャリなら印刷して持参する必要がなくなります。氏名もイニシャル表示にできます。取引先に社員の経歴書を提出する場合、メールにて経歴書URLで自動通知します。現在閲覧している状態も確認できます。
閲覧期間を指定すれば、廃棄忘れもなくなります。閲覧許可は、いつでも取り消せます。セキュリティも万全です。

会社の得意な分野、スキル傾向、プロジェクトが、ダッシュボードで、すぐに確認できます。


個人の経歴書の管理は、ずーっと無料です。経歴書の管理はあくまで、個人で行うため、会社に属していても、属していなくても、転職しても経歴書は、ずーっと使えます。新しく会社に入っても経歴書が利用できるのです。

今、稼働していない人、javaができる人、経験年数など、いろんな角度から検索ができます。取引先から案件情報を確認した、その場で要員の検索が可能なのです。

ログインするとメディアの方限定で公開されている
お問い合わせ先や情報がご覧いただけます
添付画像・資料
添付画像をまとめてダウンロード
企業情報
| 企業名 | 株式会社ボンドバンド |
|---|---|
| 代表者名 | 森岡 徹 |
| 業種 | コンピュータ・通信機器 |